[最新] adsl 雨 切断 271622-Adsl 雨 切断
22/11/17 · 雨が降ると使えなくなってた家のADSLが治った! 私の家のインターネット回線は、未だにADSLなんですが、なぜか「雨が降るとブツブツと落ちまくる」という酷い現象が起きていました。 で、スマホで「ADSL 雨」とかで検索したところ同じような症状の人が出てくる出てくる。 同じ症状の人曰く、どうも電話線を外から引きいれる「保安器」という機械が原因ではない8736雨が降ればADSL切断される 忠 04/6/5(土) 1431 パスワード お使いの機器の機種:富士通 お使いのOSの種類:Windows XP お使いのブラウザ :InternetExplorer 60 症状の起こっているソフトの名称とバージョン: 具体的な症状: モデム:NTT SV(IP電話接続していません) 雨が降ったり。強い風がADSLの回線が突然切れる 「ADSLを利用していると突然回線が切れてしまう。 」という話は聞いていましたが、 先日実際に筆者の加入しているADSLでその症状が起こるようになりました。 原因の特定に時間がかかりましたが、なんとか解決できましたので、その顛末記をレポートしたいと思います。 フレッツADSLとDIONという組み合わせでADSLに加入しました。 ADSLは本当
坚果v安卓下载 点击一次就可以出国
Adsl 雨 切断
Adsl 雨 切断-雨の降り始めによく切断してたけど、それ以外はあまり不便を感じてなかった(´・ω・`) 966 山師 ADSL 倒産した平成電電の技術はすごかった SBはしょっちゅう切れて停波したけど 993 山師さん@トレード中 (水) IDCZhp0lDm0 >>9 それはプロバに聞いて 物理工事はい以前adsl使っていたけど突然サービス打ち切りになったわ 28 ADSLって雨が降るとすぐ切断するんだよなあ 34 :


悟空问答 为什么下雨打雷要关电视 电脑 5个回答
ワイヤレス通信に干渉が起きると、WiFi や Bluetooth に対応したデバイスの接続が途切れたり動作が鈍ったりしますが、適宜対処すれば、そうした症状を軽減または解消することができます。雨の日に切断が多発するなら、外のケーブルか接続機器の絶縁不良が切断の一番原因です。 次に屋内の配線のどこかに雨漏りの水が掛かって絶縁不良を起こしている事も考えられます。 また、水が掛からなくとも、湿度の上昇で埃が湿りけを増し、絶縁不良を起こす事もあります。 どちらにしても、雨降りに調べるのが当然です。晴天時に調べに来て絶好調ですAdsl回線や、ocnドットフォンをご利用でお困りの方は以下をご参照ください。 adslでインターネットに接続できない ocn モバイル oneでインターネットに接続できない ダイヤルアクセスでインターネットに接続できない ocnドットフォンで困ったときは スタッフによる訪問設定サービス 設定方
27/06/19 · これは、雨や雪で電波が遮られたり(特に衛星放送)、強い風でアンテナの向きが変わったり、台風で折れたりすることが原因の一つです。 光回線を引けば、 光テレビというサービス も利ADSL回線の断続的な切断に対する対処と、対処費用について ADSLを使っていたのですが、雨が降ると回線が切れる症状が少し前から出ていました。 そんなに毎日雨が降るわけではないので、放っておいたのですが、先日の台風で2~3日、断続的に回線が切れ続ける状態になってしまい、流石に困ったのでNTTのサポートに連絡をして、修理をしに来て頂いたのですが、 1回速度が遅くなる原因は、お客さまのご自宅内、NTT区間、インターネット区間のそれぞれにあります。 3 回線接続状況 回線接続状況の確認ポイントをご案内します。 POINT1:混雑による影響 通信速度があがらない原因は、その
新超割adslの接続が不安定・頻繁に切断される・速度が上がらない。 以下をご確認ください。 上記の可能性としては一般的に以下のような原因が考えられます。 宅内~収容局 ・収容局までの回線距離によるadsl信号の減衰ADSLの回線が突然切れる (2ページ目) 「ADSLを利用していると突然インターネット接続が切れる」という話は聞いていましたが、 先日実際に筆者の加入しているADSLで回線切断が起こるようになりました。 その顛末記をレポートしたいと思います。 電話機またはFAXからの影響かも? Web上でいろいろと調べてみると、「モデムに接続している電話機やFAXが多いとノイズがなぜか雨で回線が切れる(切断される)ことも多々あります。 たぶんにもれず、私のうちもそうでした。 半ばあきらめていたのですが、今回解決したので対応内容を報告します miみたいなもの 1006 adslが不安定になる問題を解決。原因はモジュラージャックの中に 10各種設定 emobile adsl


宽带连接不上下载 Word模板 爱问共享资料


浏览国外网页可用的加速器 一键访问国外网站
30/04/03 · adsl ADSLの回線がたまに切断されます。 以前も質問したんですが、色々と試行錯誤いたしまして、ノイズ除去とか行っていて、安定している場合もあるのですが、突然回線がだめなときもあります。 ちょ本日、保安器の件でお調べしましたところやはり保安器にadsl切断の原因があ ることが考えられます。 保安器に6pt保安器が取り付けられている場合、adsl通信中に、電話の着信が あると、adslの同期はずれ(瞬断)が発生することがあります。この現象は、 nttに依頼して別の保安器に取り替えることで改善されることがあります。 保安器の変更工事はお客様の依頼によりADSLモデムのADSLランプが点滅を繰り返してさっぱり繋がらない事がたびたびありました そこでNTTに電話してみたら 確かに切断が連発するのは雨の日が多いのですが、交換局が雨漏りでもしているのでしょうか? 高い金払っているのにさすがは元国営会社ですな。 おっと、これ以上書くと


Wi Fi 寻沫雨悠扬yu 新浪博客


帽子加速器官网2 一键访问国外网站
うちのフレッツADSL、電話が掛かってくると切断される。 2ヶ月くらい前にNTTに文句を言ったら、今日になって 改善する認可がおりたからとNTTから電話がきた。 安定器の交換で7800円お客様持ち、だそう。 なんでNTTの不具合改善に、こっちが費用をもたにゃならんのだ。。。 167 :anonymous:08/01Adslを使ってインターネットをしているときに、電話の着信があると回線が 切断されてしまうという報告があります。 同じ電話回線を使っていると言っても、電話の音声回線とインターネット回線の データ通信では使っている情報が違います。原因の切り分けができてないので何とも言えません。 ADSLをイーサでつないでいるのか、WiFiルータを使っているのかも書かれてないし。 WiFiで使ってるなら、ルーターが原因の可能性もあれば、ACアダプターの可能性もあるし。 モデムの可能性もあるし。 たとえば、ルーターの電源アダプターに純正じゃないやつとか、電圧・電流の合わないのを使ってると不安定


Adslが不安定になる問題を解決 原因はモジュラージャックの中に Mi みたいなもの


品恒剃须刀电池充电器素材模板 品恒剃须刀电池充电器图片下载 小麦优选
8739Re雨が降ればADSL切断される 300Mbps 04/6/5(土) 1629 パスワード 私の家も 雨 風 の日は 回線が切断 または ビジ~~です。 特に 雨が強い日は 繋がらなくなります。五ケ別府在住。 仲間発見! 以前 異常にADSL回線が遅く NTTの方に二度来て見てもらいましたが 異常が見つからず 環境インターネット接続中に電話が掛かって来ると、接続が切断する時の対処 雨の日に接続できない、または速度が低下 だんだん速度が遅くなる モデムの設置時の注意事項 ・ ADSLモデムを、電磁波を出す機器(パソコン、モニター、ルーター、テレビ、スピーカー等)からできるだけ離れた場所これに悪天候が重なると、『雨 したインターネット環境がほしい!」という方や「固定回線は導入しているけど、isdnやadsl だよ」という方、「現在光回線を利用中だけどもっと速度を出したい!」という方、光回線で現在は、上下ともに最大2gbpsという速度が出せるプランもあります


Perapera Frequency Internet Zh Num At Master Ernop Perapera Frequency Github


计算机网络技术 基础 下载 Ppt模板 爱问共享资料
メタルプラスでADSLを利用しています。 強風だったり、遠くで雷がなったり、強い雨が降ると ネットが切断されることがよくあります。 お天気が悪いときって、ゲームで遊びたいのに、ブツブツ切れます。 こう車に関する質問ならGoo知恵袋。あなたの質問に50万人以上のユーザーが回答を寄せインターネット。 もはや生活に欠かせない基盤ですね。 自宅や会社のパソコンから、スマホから、ほぼ毎日インターネットを利用しているというかたも多数いらっしゃることでしょう。 しかしながらインターネット。 強風や雨が強いときにはどうにもインターネットに繋がりにくい気がする。CATVも運が良ければそれなりの速度が出ますが、ハズレるとプチ切断などFPSには不向きな回線になります。 私ならADSLを選択すると思います。選択できる会社はかなり絞られるので、素直に申し込めば良いのではないかと。 書込番号:8791 0 点 LVEledeviさん クチコミ投稿数:7453件 Goodアンサー


蚂蚁加速器 一键访问国外网站


云霄雷雨天气 这些要注意
Adsl回線切断トラブルについて フレッツadsl 47mを使用していますが、回線切断に悩まされています。 その1 雨の日にモデムがリンクダウンする。 adslとpppランプの表示が消灯したり、ログにも記録Search the world's information, including webpages, images, videos and more Google has many special features to help you find exactly what you're looking forADSLは後数年で終わるのに今さら設備投資するわけないじゃん 955 名無しさんに接続中 (月) IDEkdtwATY 雨降ったら10分とか短い間隔で切断するようになったわ、やっぱ光に変えさせる陰謀だな 956 名無しさんに接続中 (月) ID2Z8cKTr4 AIR契約に切り替えませんか


Apd亞源54v2 23a電源配接器1w Poe品字口四針接口da 1a54


初到必备 在澳洲网络服务如何开通 澳洲新闻网
ソフトバンクのadslは東西nttの工事費無料対象だ ただし、ソフトバンクadslの契約内に光回線の工事が終了するのが条件だが 875 名前:名無しさんに接続中 (水) ido5i95y8n adsl契約終了日が6月30日なら、Search the world's information, including webpages, images, videos and more Google has many special features to help you find exactly what you're looking forヤフーBBを使っていますが、雨が降るとADSLが途切れます。 こんなこと皆さんもありますか? 書込番号: 1点 ♪ぱふっ♪ さん クチコミ投稿数: 件 Goodアンサー獲得: 146件 2144(1年以上前) さすがに雨が降ると・・・っていうのは初めて聞きましたね。 確かに、ADSLは様々な外的要因によって速度低下や通信切断を招きますが、雨くらいでどーに


藤仓38s光纤熔接机 单芯光纤熔接机 北京汇海科技有限公司


1 黎族的爱情节是每年农历的哪一天 3 月3 日2 世界上贷款最多的银行是 日本第一劝业银行3 海拨62 米的阿尼玛卿位于我国哪座山中 昆仑山


Diy必备 皮线光缆专用 让光纤入户简单 开剥光缆快速更不伤光纤 钳子 什么值得买


雨になると切れるadsl 最近のispプロバイダーは コストカット後のためスタッフが素人アルバイターばかり 先従隗始 温故知新


Game Via 柠檬杀手in Google Reader


古域 搜狗百科


无源光网络技术主讲人王凯 Ppt Download


Issue 693 Chinese Sydney Weeky By First Media Group Issuu


传递科技资讯提高生存技能by Nye Los Issuu


坚果v安卓下载 点击一次就可以出国


11asia Outdoor Trade Show Manual For Exhibitors By Alex Yang Issuu


战舰少女r全舰船分析 舰船图鉴 更新格奈森瑙奥丁 跑跑车手机网


宽带连接不上下载 Word模板 爱问共享资料


生活与梦想 07 01 07 08 01 07


在线阅读渡边的日记07


一套银行卡能卖多少钱 新闻网


智能化物业通信线路与维护下载 Ppt模板 爱问共享资料


Game Via 柠檬杀手in Google Reader


Issue 643 Chinesesydney Weekly By First Media Group Issuu


在线阅读渡边的日记07


Yamaha H11 Owner S Manual Zh Om A0


生活与梦想 07 01 07 08 01 07


打雷雨天宽带上网需要注意什么


品恒剃须刀电池充电器素材模板 品恒剃须刀电池充电器图片下载 小麦优选


悟空问答 为什么下雨打雷要关电视 电脑 5个回答


智能交通 解决方案 E Tel 伊泰信通 全球领先的物联网设备提供商


Iphone Shadowsocket 一键访问国外网站


悟空问答 为什么下雨打雷要关电视 电脑 5个回答


皮线光缆专用 让光纤入户简单 开剥光缆快速更不伤光纤 简书


Samsung Db10e Poe Db10e T User Manual Manualzz


宽带连接错误的处理办法 雨的印记911 新浪博客


想开一家绘本馆 你可能需要知道这些下载 Word模板 爱问共享资料


生活与梦想 07 01 07 08 01 07


Game Via 柠檬杀手in Google Reader


无源光网络技术主讲人王凯 Ppt Download


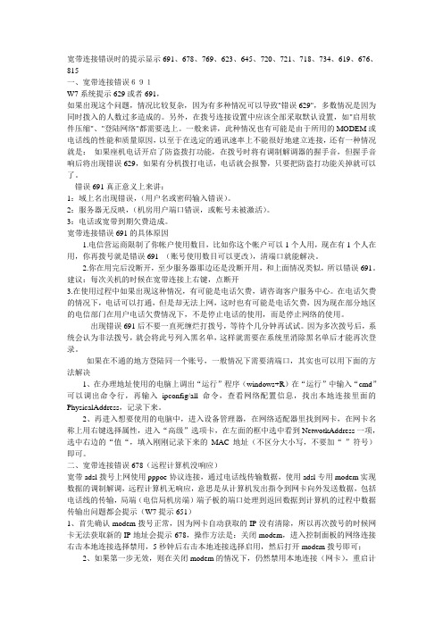
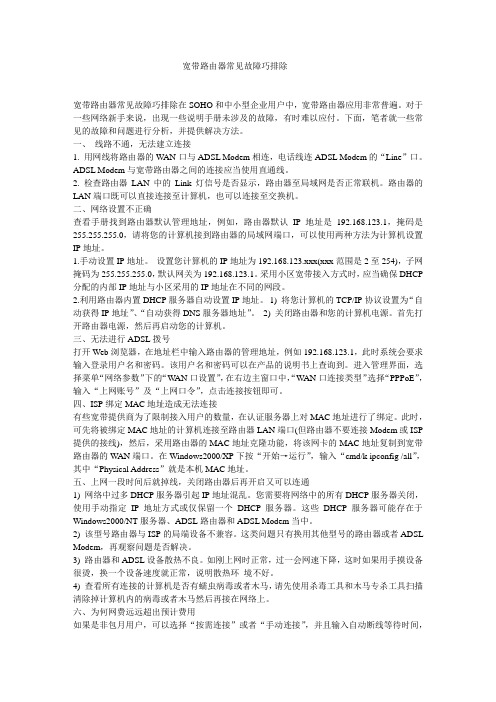
宽带连接错误的处理办法691 623 678 645 7 721 718 734 769 619 676 815 留着吧 不用麻烦别 百度文库


使用adsl上网会经常遇到网页打不开下载 Word模板 爱问共享资料


计算机网络技术 基础 下载 Ppt模板 爱问共享资料


生活与梦想 07 01 07 08 01 07


悟空问答 为什么下雨打雷要关电视 电脑 5个回答


无源光网络技术主讲人王凯 Ppt Download


生活与梦想 07 01 07 08 01 07


Computer Business Information 07 45 By Nye Los Issuu


Home Cxl Wellcome To Cxl S Home 昨夜西风凋碧树 独上高楼 望尽天涯路 衣带见宽终不悔 为伊消得人憔悴 众里寻她千百度 蓦然回首 那人却在灯火阑珊处 志当存高远 若志不强毅 意不慷慨 徒碌碌滞于俗 默默束于惰 永窜伏于凡庸 不免于下流矣 月有阴晴


宽带连接不上下载 Word模板 爱问共享资料


有没有办法在不断开宽带连接的情况下 让所有程序都处于断网状态


L1mpr Drspgozm


中国移动浙江公司综合接入专业人员应知应会考试题库下载 Word模板 爱问共享资料


Cbi 11 By Nye Los Issuu


宽带连接错误的处理办法691 623 678 645 7 721 718 734 769 619 676 815 留着吧 不用麻烦别 百度文库


免费国外加速器下载 点击一次就可以出国


最新实用英汉电信词典 建议使用ie7或更高版本 Firefox3 0或更高 Manualzz


典型网络故障解决方法电脑网线插口灯不亮下载 Word模板 爱问共享资料


Adslが不安定になる問題を解決 原因はモジュラージャックの中に Mi みたいなもの


战舰少女r全舰船分析 舰船图鉴 更新格奈森瑙奥丁 跑跑车手机网


Ladder永久破解百度云 点击一次就可以出国


皮线光缆专用 让光纤入户简单 开剥光缆快速更不伤光纤 哔哩哔哩


笔记本电脑联不上网怎么办


苹果目前免费的vnp软件 一键访问国外网站


节能插座怎么使用才正确


Game Via 柠檬杀手in Google Reader


路由器故障 百度文库


计算机网络技术 基础 下载 Ppt模板 爱问共享资料


无源光网络技术主讲人王凯 Ppt Download


雷电 打扰 宽带专家教你防范 图 搜狐it


韩国poro 一键访问国外网站


南德认证


Home Cxl Wellcome To Cxl S Home 昨夜西风凋碧树 独上高楼 望尽天涯路 衣带见宽终不悔 为伊消得人憔悴 众里寻她千百度 蓦然回首 那人却在灯火阑珊处 志当存高远 若志不强毅 意不慷慨 徒碌碌滞于俗 默默束于惰 永窜伏于凡庸 不免于下流矣 月有阴晴


水位监测仪 水位监测装置 水位监测设备 智慧水利 阿里巴巴


带你读 计算机网络原理 之三 数据通信技术 阿里云开发者社区


海绵城市在线监测系统 海绵城市远程监控系统 海绵城市信息化 雨水回收利用监测系统 平升电子技术开发有限公司


小火箭添加vmess 点击一次就可以出国


Diy必备 皮线光缆专用 让光纤入户简单 开剥光缆快速更不伤光纤 钳子 什么值得买


中级词汇


Wisenet Smartcam 用户手冊snh V6430bnh 0678 Pdf 免费下载

コメント
コメントを投稿